|
vrcore
0.45
visuReal Messkern
|


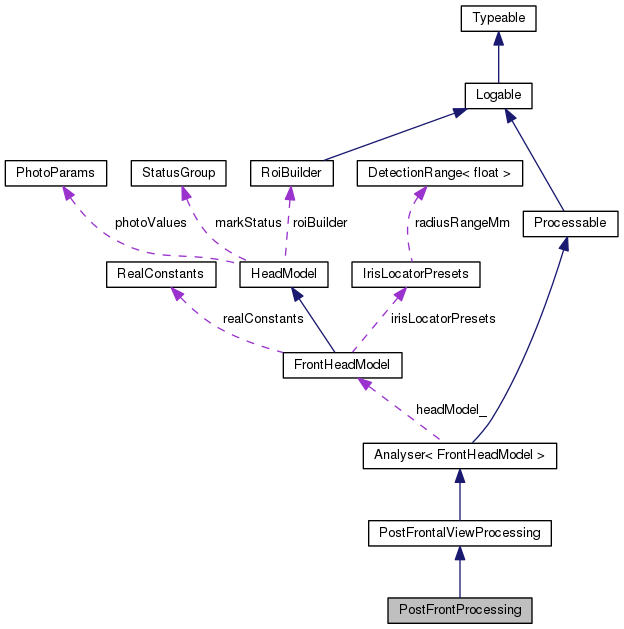
Public Member Functions | |
| PostFrontProcessing (FrontHeadModel &headModel) | |
| int | processing (LogableLogging *lpLogger) |
Public Member Functions inherited from PostFrontalViewProcessing | |
| PostFrontalViewProcessing (FrontHeadModel &headModel) | |
| bool | isQualified () |
Public Member Functions inherited from Analyser< FrontHeadModel > | |
| Analyser (FrontHeadModel &headModel) | |
| void | reset () |
| FrontHeadModel & | getModel () |
Public Member Functions inherited from Processable | |
| virtual int | processing () |
Public Member Functions inherited from Logable | |
| virtual int | getResult () const |
Public Member Functions inherited from Typeable | |
| virtual const std::type_info & | getTypeInfo () |
Protected Member Functions | |
| virtual void | processingMarks () |
Protected Member Functions inherited from PostFrontalViewProcessing | |
| bool | shouldUseDefaults (FrontModelIndex markIdx) |
| void | processingIris () |
Additional Inherited Members | |
Public Types inherited from Logable | |
| enum | Result { RES_ERROR = -1, RES_SUCCESS } |
Protected Attributes inherited from Analyser< FrontHeadModel > | |
| FrontHeadModel & | headModel_ |