vrcore  0.45
visuReal Messkern
 All Classes Files Functions Variables
PostFrontalViewProcessing Class Reference
Inheritance diagram for PostFrontalViewProcessing:
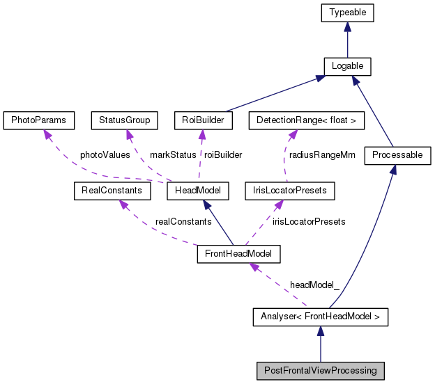
Collaboration diagram for PostFrontalViewProcessing:

Public Member Functions

 PostFrontalViewProcessing (FrontHeadModel &headModel)
 
int processing (LogableLogging *lpLogger)
 
bool isQualified ()
 
- Public Member Functions inherited from Analyser< FrontHeadModel >
 Analyser (FrontHeadModel &headModel)
 
void reset ()
 
FrontHeadModelgetModel ()
 
- Public Member Functions inherited from Processable
virtual int processing ()
 
- Public Member Functions inherited from Logable
virtual int getResult () const
 
- Public Member Functions inherited from Typeable
virtual const std::type_info & getTypeInfo ()
 

Protected Member Functions

bool shouldUseDefaults (FrontModelIndex markIdx)
 
virtual void processingMarks ()
 
void processingIris ()
 

Additional Inherited Members

- Public Types inherited from Logable
enum  Result { RES_ERROR = -1, RES_SUCCESS }
 
- Protected Attributes inherited from Analyser< FrontHeadModel >
FrontHeadModelheadModel_
 

The documentation for this class was generated from the following files: