vrcore
0.45
visuReal Messkern
Main Page
Classes
Files
Class List
Class Index
Class Hierarchy
Class Members
All
Classes
Files
Functions
Variables
Class Hierarchy
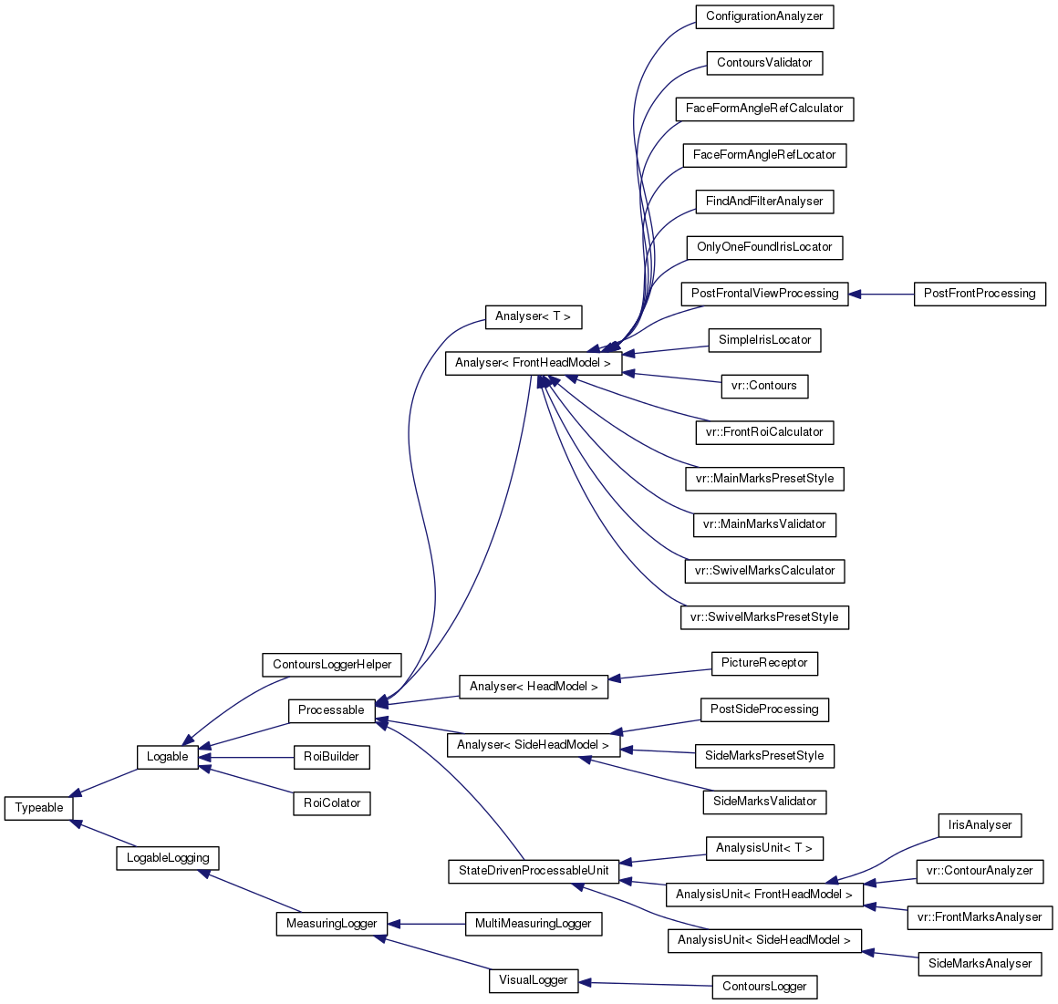
Go to the textual class hierarchy
Generated on Wed Mar 9 2016 06:37:02 for vrcore by
1.8.6