vrcore  0.45
visuReal Messkern
 All Classes Files Functions Variables
vr::ContourAnalyzer Class Reference
Inheritance diagram for vr::ContourAnalyzer:
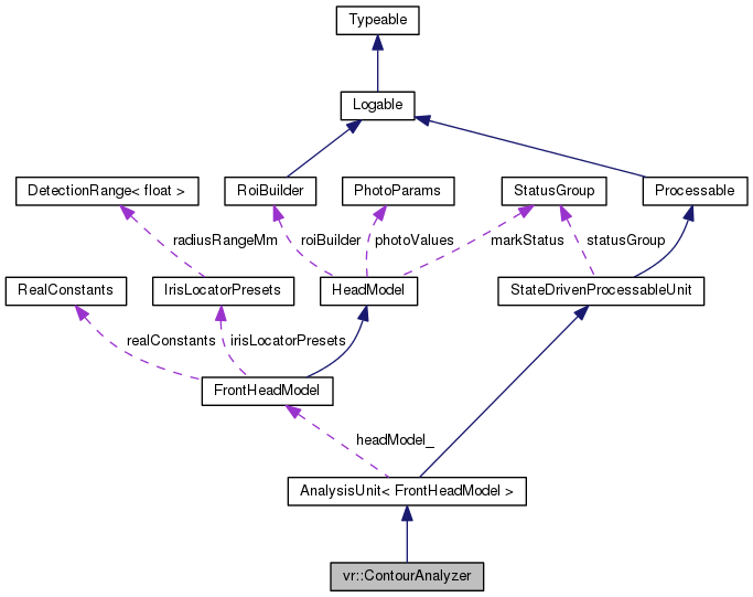
Collaboration diagram for vr::ContourAnalyzer:

Public Member Functions

 ContourAnalyzer (FrontHeadModel &headModel)
 
- Public Member Functions inherited from AnalysisUnit< FrontHeadModel >
 AnalysisUnit (FrontHeadModel &headModel)
 
- Public Member Functions inherited from StateDrivenProcessableUnit
virtual void addProcessable (Processable *lpProcessable)
 
int processing (LogableLogging *lpLogger)
 
bool isQualified ()
 
void reset ()
 
- Public Member Functions inherited from Processable
virtual int processing ()
 
- Public Member Functions inherited from Logable
virtual int getResult () const
 
- Public Member Functions inherited from Typeable
virtual const std::type_info & getTypeInfo ()
 

Additional Inherited Members

- Public Types inherited from Logable
enum  Result { RES_ERROR = -1, RES_SUCCESS }
 
- Protected Member Functions inherited from StateDrivenProcessableUnit
bool hasNextQualifiedProcessable ()
 
- Protected Attributes inherited from AnalysisUnit< FrontHeadModel >
FrontHeadModelheadModel_
 
- Protected Attributes inherited from StateDrivenProcessableUnit
StatusGroup statusGroup
 
std::vector< Processable * > processablesVec
 
int nextIndex
 

The documentation for this class was generated from the following files: