|
vrcore
0.45
visuReal Messkern
|
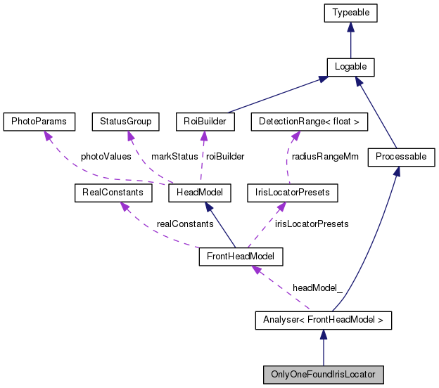
#include <IrisAnalyser.h>


Public Member Functions | |
| OnlyOneFoundIrisLocator (FrontHeadModel &headModel) | |
| int | processing (LogableLogging *lpLogger) |
| bool | isQualified () |
Public Member Functions inherited from Analyser< FrontHeadModel > | |
| Analyser (FrontHeadModel &headModel) | |
| void | reset () |
| FrontHeadModel & | getModel () |
Public Member Functions inherited from Processable | |
| virtual int | processing () |
Public Member Functions inherited from Logable | |
| virtual int | getResult () const |
Public Member Functions inherited from Typeable | |
| virtual const std::type_info & | getTypeInfo () |
Additional Inherited Members | |
Public Types inherited from Logable | |
| enum | Result { RES_ERROR = -1, RES_SUCCESS } |
Protected Attributes inherited from Analyser< FrontHeadModel > | |
| FrontHeadModel & | headModel_ |
Erzeugt, im Fall dass nur die Iris einer Seite gefunden wurde, die Koordinaten der anderen durch Spiegelung an der Symmetrieachse.